
土地增值稅 :
是針對在土地所有權移轉時,按照土地漲價總數額(=在土地上耗費的所有成本-土地賣價收入)採用漲價倍數 累進稅率 (漲價越多稅率越高) 計算 繳納的一種租稅。
你賣土地的時候如果有賺到錢,針對賺的部分,要課土地增值稅。
土地增值稅計算:
土地增值稅計算有一套完整公式,資料取得比較繁瑣,交給信義房屋立全計算即可。
土地增值稅=土地漲價總數額 × 稅率 – 累進差額 – 長期減徵 – 增繳地價稅額 – 依法減徵稅額
重點是:如何使用土地增值稅優惠方式
(自用約一般稅率一半價格)

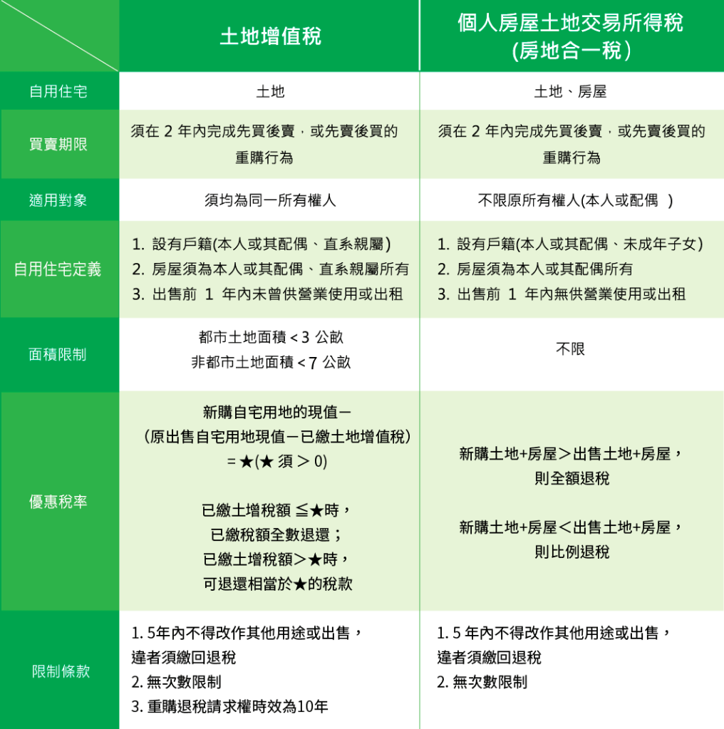
如果一買一賣或一賣一買 自用住宅如何重購退稅


立全速讀
售屋有土地產權上移轉,土地增值及要繳稅
出售有機會可以適用優惠稅率
一生一次及一生一屋
如果兩年內一買一賣或一賣一買
滿足上述以上條件可部分或全額退稅。
關於土增稅贈與有幾點需要注意:
(一)土地以贈與方式移轉不適用自用稅率
(二)配偶相互贈與之土地得申請不課徵土地增值稅,但是不課徵並非真的免稅,只是延緩課稅
